Skip to main content Start main content

PolyU develops novel antibody targeting fat cell protein, offering new approach to treating metabolism-related liver cancer

Research & Innovation Department of Applied Biology and Chemical Technology
Prof. Terence Lee, Associate Head and Professor of the PolyU Department of Applied Biology and Chemical Technology, and his research team have developed a novel antibody targeting the adipocyte-derived protein FABP4, offering a new approach to treating metabolism-related liver cancer.
Prof. Terence Lee, Associate Head and Professor of the PolyU Department of Applied Biology and Chemical Technology and his research team have developed a novel antibody targeting the adipocyte-derived protein FABP4, offering a new approach to treating metabolism-related liver cancer.
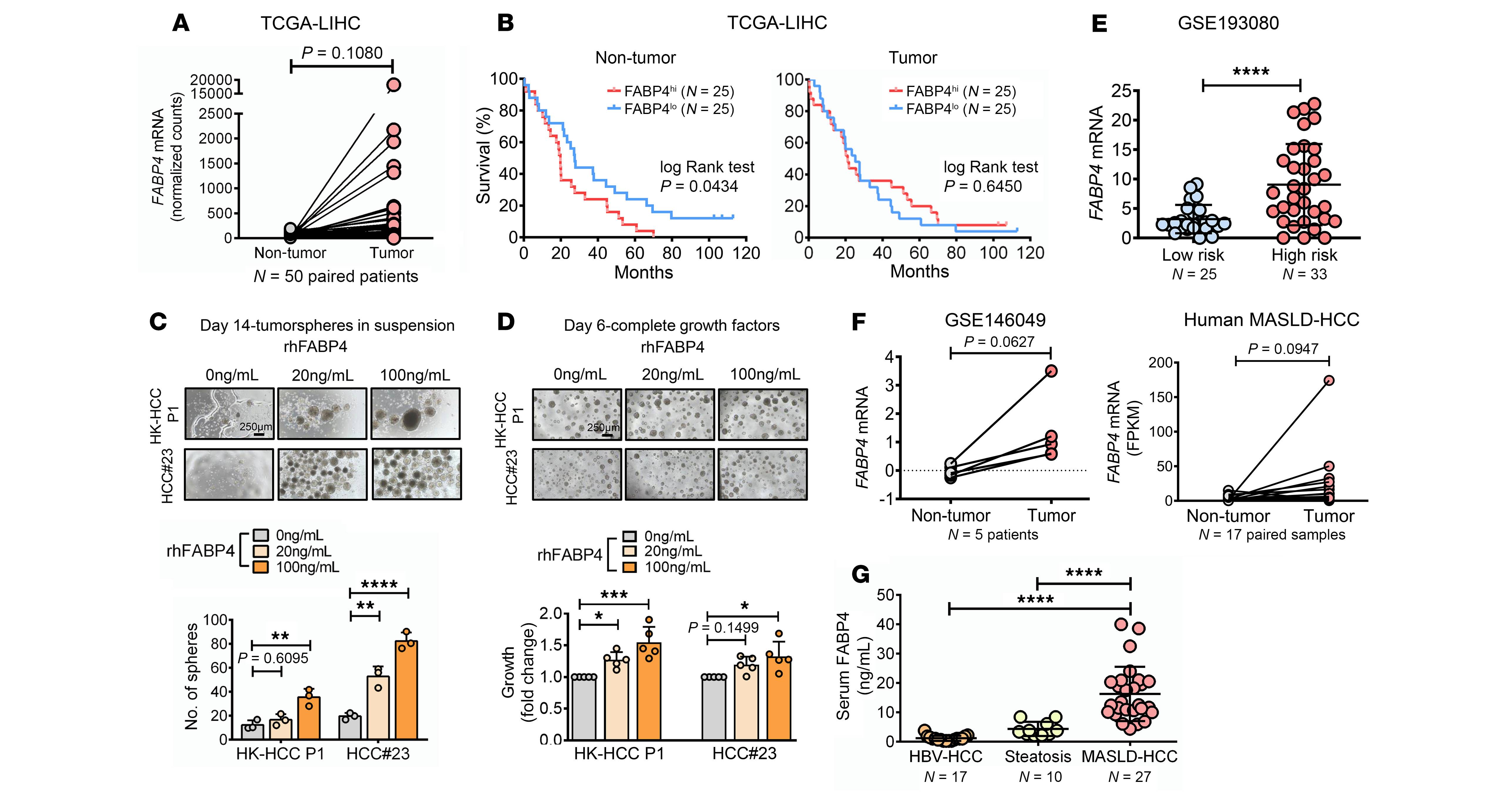
Prof. Terence Lee and his research team discovered that FABP4 levels are significantly elevated in the serum of patients with fatty liver disease, confirming its key role in promoting liver cancer growth.

Liver cancer is one of the three deadliest cancers worldwide, and metabolic dysfunction-related cases have become increasingly common in recent years. A research team from The Hong Kong Polytechnic University (PolyU) has identified a protein secreted by fat cells that promotes cancer growth and has successfully developed a novel antibody that neutralises this protein, marking a significant breakthrough in impeding the progression of liver cancer. The research findings have been published in the Journal of Clinical Investigation.

Metabolic dysfunction-associated steatotic liver disease (MASLD), commonly known as fatty liver disease, currently affects around a quarter of the global population and is an important risk factor for liver cancer. In affected individuals, fat cells induce insulin resistance and chronic inflammation, leading to excessive fat accumulation in the liver. This ultimately impairs liver function and may progress to liver cancer. Treatment options for MASLD-induced liver cancer remain limited and the effectiveness of current immunotherapies is suboptimal.

A breakthrough study led by Prof. Terence LEE, Associate Head and Professor of the PolyU Department of Applied Biology and Chemical Technology, and his research team has revealed that an adipocyte-derived protein, known as fatty acid-binding protein 4 (FABP4) is a key driver that accelerates tumour growth. Through mass spectrometry, the team confirmed that patients with MASLD-induced liver cancer had markedly elevated FABP4 levels in their serum. Further investigations showed that FABP4 activates a series of pro-proliferative signalling pathways within cells, causing cancer cells to multiply and grow more rapidly.

Prof. Lee’s team has successfully developed a monoclonal antibody that neutralises FABP4. This antibody not only inhibits the growth and proliferation of FABP4-driven cancer stem cells, but also enhances the ability of immune cells to combat cancer.

Prof. Lee said, “This neutralising antibody against FABP4 demonstrates significant potential in inhibiting tumour growth and activating immune cells, providing a complementary approach to current immunotherapy strategies. Our findings highlight that targeting adipocyte-derived FABP4 holds promise for treating MASLD-induced liver cancer.”

Prof. Lee added that gaining deeper insights into how adipocyte-derived FABP4 affects liver cancer cells helps to explicate the disease mechanisms of liver cancer, particularly in obese individuals. Intervening in the relevant signalling pathways could provide effective methods to combat this aggressive malignancy.

Prof. Lee believes that, as this adipocyte-targeted immunotherapy continues to mature, it will bring more treatment options to MASLD patients. He remarked, “If its efficacy can be proven in clinical trials, it could offer new hope to many affected individuals.”

The research is supported by the Innovation and Technology Fund of the Innovation and Technology Commission of the Government of the Hong Kong Special Administrative Region of the People’s Republic of China. PolyU has filed a non-provisional patent for the developed antibody and is continuing to optimise its binding affinity to facilitate future clinical applications.

***END***

Your browser is not the latest version. If you continue to browse our website, Some pages may not function properly.

You are recommended to upgrade to a newer version or switch to a different browser. A list of the web browsers that we support can be found here