PolyU Design Outstanding Alumni Awards
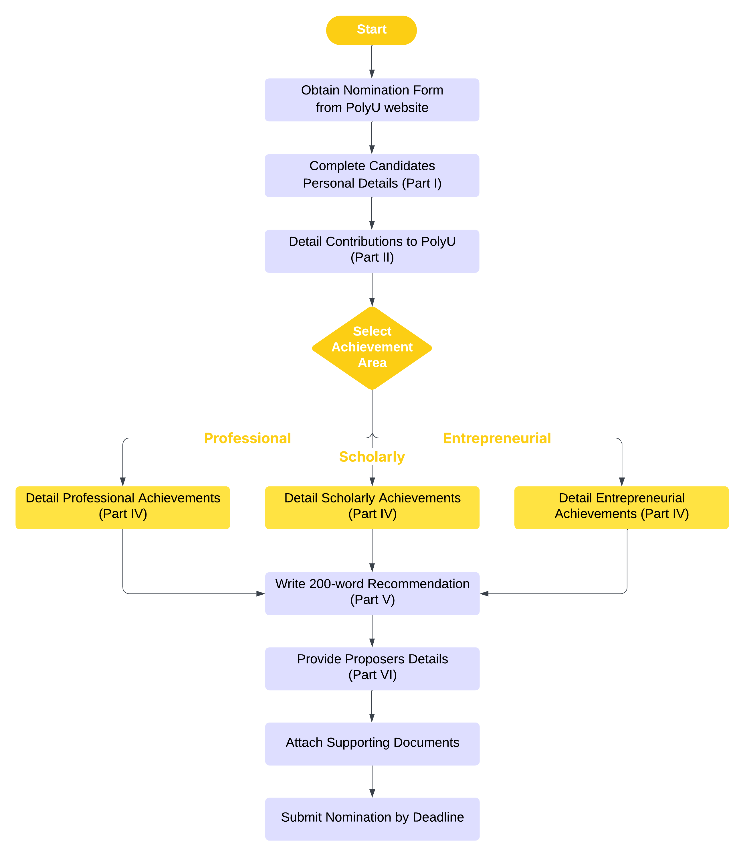
The PolyU Design Outstanding Alumni Awards recognises alumni who have made contributions to the University and the wider community through their achievements in respective areas. Nomination Process is as below:

In addition to honouring distinguished graduates for their distinction in specific areas, the Award recognises the alumni's active support to their alma mater. Support and Contribution to PolyU is one of the key nomination and selection criteria at all levels.
Four specific areas of achievement would be given recognition, namely Professional Achievement, Entrepreneurial Achievement, Scholarly Achievement, and Community Service Achievement.
|
Award Category |
Description |
| Professional Achievement | This achievement area recognises alumni who have attained distinguished achievements, demonstrated exemplary leadership, and made a strong impact on their profession / industry / society. |
| Entrepreneurial Achievement | This achievement area recognizes alumni who have demonstrated outstanding innovation and entrepreneurship, as well as founded or advanced business or technology ventures with impact. |
| Scholarly Achievement | This achievement area recognises alumni scholars who have made notable scholarly or research contributions in their disciplines, with proven track record and excellent reputation in the field. |
The nominated candidate must be a graduate who has successfully completed full-time or part-time programme offered by PolyU (or its forerunners: Hong Kong Government Trade School, Hong Kong Technical College, and Hong Kong Polytechnic) which led to academic award accredited by the respective Institution.
The proposer can be a PolyU graduate, Honorary Graduate, University Fellow, PolyU staff, PolyU Council and Court member and Advisory Committee member. There is no limit to the number of nominations to be submitted by each proposer. However, the proposer cannot be the candidate himself/herself.
A Selection Committee, comprising both internal and external members, will be formed at respective levels to examine the nominations and assess candidates’ qualifications and performance for the awards.
Man Tsang
School of Design
The Hong Kong Polytechnic University
Tel: +852 2766 7971
Email:sd.aln@polyu.edu.hk