Ice Accretion
In-flight ice accretion is an extremely severe hazard to aviation safety in nature. When passing through clouds containing super-cooled droplets, aircraft/helicopters/UAVs suffer from ice accumulation on exposed upwind parts, issuing in degradation of the flight performance and even leading to flight accidents and fatalities.
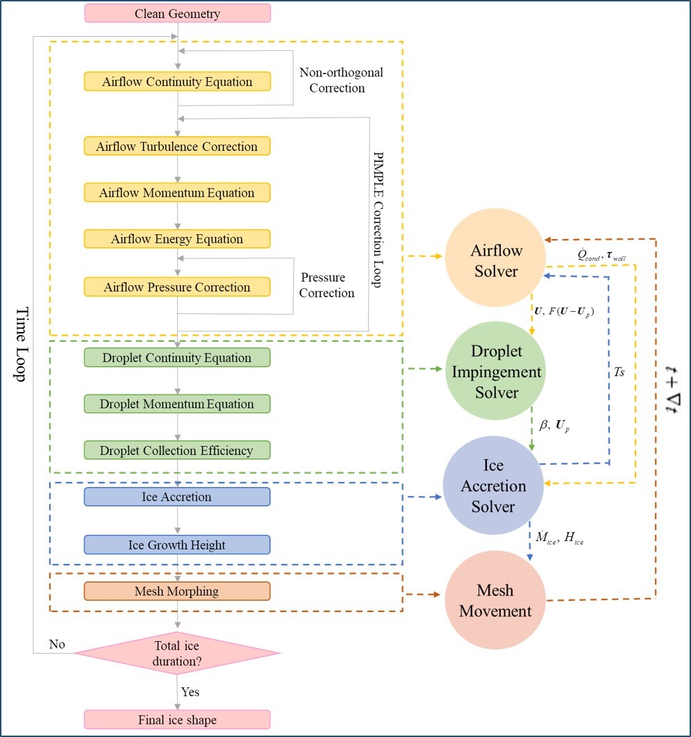
A dedicated and cost-effective numerical approach for in-flight ice accumulation is developed on the C++ finite-volume open-source platform- OpenFOAM®. The numerical strategy integrates airflow determination by the three-dimensional compressible turbulent Navier-Stokes equations, droplet collection evaluation by an Eulerian representation, ice accumulation by mass and energy conservation and mesh morphing by adaptive dynamic mesh algorithm.

Flowchart of the developed in-flight ice accretion numerical approach
Numerical Validation- 2D Airfoil Droplet Impingement

Numerical Validation- Rime & Glaze Ice Accretion

With the validated numerical solver, the performance degradation of pitot-static systems under different in-flight icing conditions are investigated.
![]() |
![]() |
laze ice accretion for different types of pitot tubes under AoA = 4° from the initial to the failure time


Blocked rime ice accretion for different types of pitot tubes, AoA from from 0° to 10°

