A recent study conducted by Dr Zhu Yuyan, core member of the Research Institute for Future Food (RiFood), and her team has raised concern about the effects of nanoplastics (NPs) on obesity progression. Chronic oral exposure to NPs at a dietary exposure-relevant concentration was found to accelerate high-fat diet-induced adipocyte hypertrophy and fatty liver in mice.
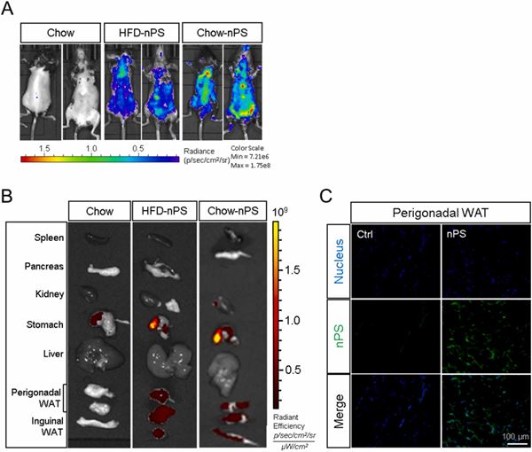
The team demonstrated the presence of 60 nm-sized polystyrene nanoplastics (nPS) in the white adipose tissue (WAT) of mice.Further results indicated that nPs can travel across adipocytes in vitro and reduce the lipolysis (breakdown of lipids) in adipocytes in vitro and ex vivo. In the in vivo experiment, obese mice that underwent chronic oral exposure to nPS at the environmentally relevant concentrations (3 μg and 223 μg per kg of body weight) showed impairment in their fasting-induced lipid mobilisation (a physiological adaptation in which lipids are broken down into free fatty acids and glycerol). This impairment contributed to the larger size of adipocytes in subcutaneous WAT. The research team also observed induced macrophage infiltration in the small intestines and increased lipid accumulation in the liver, which further disrupted the systemic metabolism of the mice.
Collectively, these findings highlight the potential obesogenic role of nPS in hindering lipid mobilisation in the WAT of obese mice and suggest that lipolysis-related parameters could be used to evaluate the adverse effects of NPs in clinical settings.



