The research papers of Professor Lei Sun have been published in the world-renowned scientific journals Nature Communications and Proceedings of the National Academy of Sciences of the United States of America (PNAS) respectively. Below are the details of these outstanding researches:
“Nanobubble-actuated ultrasound neuromodulation for selectively shaping behavior in mice”
Xuandi Hou, Jianing Jing, Yizhou Jiang, Xiaohui Huang, Quanxiang Xian, Ting Lei, Jiejun Zhu, Kin Fung Wong, Xinyi Zhao, Min Su, Danni Li, Langzhou Liu, Zhihai Qiu & Lei Sun
Nature Communications 15, Article number: 2253 (2024)
Abstract
Ultrasound is an acoustic wave which can noninvasively penetrate the skull to deep brain regions, enabling neuromodulation. However, conventional ultrasound’s spatial resolution is diffraction-limited and low-precision. Here, we report acoustic nanobubble-mediated ultrasound stimulation capable of localizing ultrasound’s effects to only the desired brain region in male mice. By varying the delivery site of nanobubbles, ultrasound could activate specific regions of the mouse motor cortex, evoking EMG signaling and limb movement, and could also, separately, activate one of two nearby deep brain regions to elicit distinct behaviors (freezing or rotation). Sonicated neurons displayed reversible, low-latency calcium responses and increased c-Fos expression in the sub-millimeter-scale region with nanobubbles present. Ultrasound stimulation of the relevant region also modified depression-like behavior in a mouse model. We also provide evidence of a role for mechanosensitive ion channels. Altogether, our treatment scheme allows spatially-targetable, repeatable and temporally-precise activation of deep brain circuits for neuromodulation without needing genetic modification.

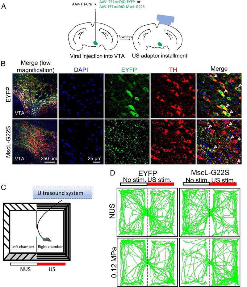
“Modulation of deep neural circuits with sonogenetics”
Quanxiang Xian, Zhihai Qiu, Suresh Murugappan, Shashwati Kala, Kin Fung Wong, Danni Li, Guofeng Li, Yizhou Jiang, Yong Wu, Min Su, Xuandi Hou, Jiejun Zhu, Jinghui Guo, Weibao Qiu, and Lei Sun
Proceedings of the National Academy of Sciences, May 2023
Abstract
Noninvasive control of neuronal activity in the deep brain can be illuminating for probing brain function and treating dysfunctions. Here, we present a sonogenetic approach for controlling distinct mouse behavior with circuit specificity and subsecond temporal resolution. Targeted neurons in subcortical regions were made to express a mutant large conductance mechanosensitive ion channel (MscL-G22S), enabling ultrasound to trigger activity in MscL-expressing neurons in the dorsal striatum and increase locomotion in freely moving mice. Ultrasound stimulation of MscL-expressing neurons in the ventral tegmental area could activate the mesolimbic pathway to trigger dopamine release in the nucleus accumbens and modulate appetitive conditioning. Moreover, sonogenetic stimulation of the subthalamic nuclei of Parkinson’s disease model mice improved their motor coordination and mobile time. Neuronal responses to ultrasound pulse trains were rapid, reversible, and repeatable. We also confirmed that the MscL-G22S mutant is more effective to sensitize neurons to ultrasound compared to the wild-type MscL. Altogether, we lay out a sonogenetic approach which can selectively manipulate targeted cells to activate defined neural pathways, affect specific behaviors, and relieve symptoms of neurodegenerative disease.

“The mechanosensitive ion channel Piezo1 contributes to ultrasound neuromodulation”
Jiejun Zhu, Quanxiang Xian, Xuandi Hou, Kin Fung Wong, Tingting Zhu, Zihao Chen, Dongming He, Shashwati Kala, Suresh Murugappan, Jianing Jing, Yong Wu, Xinyi Zhao, Danni Li, Jinghui Guo, Zhihai Qiu, and Lei Sun
Proceedings of the National Academy of Sciences, April 2023
Abstract
Transcranial low-intensity ultrasound is a promising neuromodulation modality, with the advantages of noninvasiveness, deep penetration, and high spatiotemporal accuracy. However, the underlying biological mechanism of ultrasonic neuromodulation remains unclear, hindering the development of efficacious treatments. Here, the well-known Piezo1 was studied through a conditional knockout mouse model as a major mediator for ultrasound neuromodulation ex vivo and in vivo. We showed that Piezo1 knockout (P1KO) in the right motor cortex of mice significantly reduced ultrasound-induced neuronal calcium responses, limb movement, and muscle electromyogram (EMG) responses. We also detected higher Piezo1 expression in the central amygdala (CEA), which was found to be more sensitive to ultrasound stimulation than the cortex was. Knocking out the Piezo1 in CEA neurons showed a significant reduction of response under ultrasound stimulation, while knocking out astrocytic Piezo1 showed no-obvious changes in neuronal responses. Additionally, we excluded an auditory confound by monitoring auditory cortical activation and using smooth waveform ultrasound with randomized parameters to stimulate P1KO ipsilateral and contralateral regions of the same brain and recording evoked movement in the corresponding limb. Thus, we demonstrate that Piezo1 is functionally expressed in different brain regions and that it is an important mediator of ultrasound neuromodulation in the brain, laying the ground for further mechanistic studies of ultrasound.
