Skip to main content Start main content

Our Organization

20250109 a2

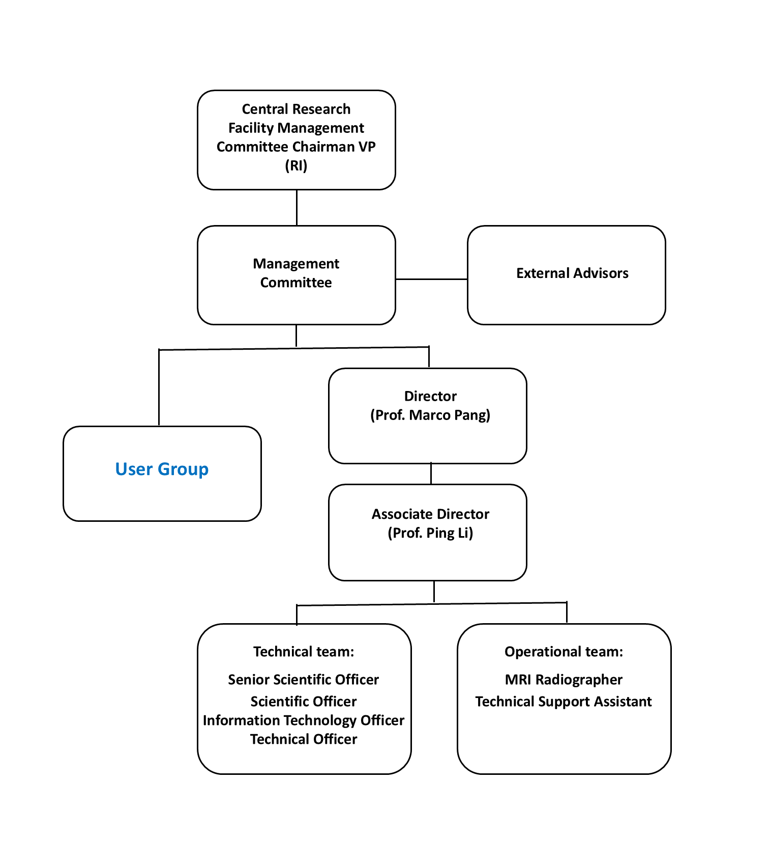
Management Committee

The day-to-day operations of a URF should be taken care by a Management Committee comprising the Director, the Associate Director and a number of representatives of the User Group (the exact number of representatives to be decided by the User Group). The Management Committee should meet as frequent as it deems necessary and as needs arise.

 

Members of Management Committee (sorted by department):

Prof. Marco PANG (UBSN)
Prof. Hualou LIANG (UBSN)

Dr. Patrick YEUNG (UBSN)

Dr. Eva Yu (UBSN)

Prof. Wai Ting SIOK (LST)

Prof. Lei SUN (BME)

Prof. Anqi QIU (HTI)​

Prof. Kenneth FONG (RS)
​Prof. Bolton CHAU (RS)

Prof. Feng PAN (SO)

20250109 b2

User Group

Each URF should set up a User Group to decide on the development direction of the URF. The User Group should meet as frequent as it deems necessary, but not less than twice a year.

 

Members of User Group (sorted by department):

Prof. Hualou LIANG (UBSN)

Dr. Patrick YEUNG (UBSN)
Dr. Eliza SUN (UBSN)
Prof. Lei SUN (BME)

Prof. Ran TAO (LST)

Prof. Caicai ZHANG (LST)​

Prof. Anqi QIU (HTI)

Prof. Bolton CHAU (RS)

Prof. Arnold WONG (RS)

Prof. Georg KRANZ (RS)

Prof. Yvonne HAN (RS)

Prof. Sonata YAU (RS)

Prof. Henry CHAN (SO)

Prof. Allen CHEONG (SO)

Prof. Dennis TSE (SO)

Your browser is not the latest version. If you continue to browse our website, Some pages may not function properly.

You are recommended to upgrade to a newer version or switch to a different browser. A list of the web browsers that we support can be found here