Skip to main content Start main content

理大研发新型抗体针对脂肪细胞蛋白 为代谢相关肝癌治疗带来新方向

科研与创新发展 应用生物及化学科技学系
理大应用生物及化学科技学系副系主任及教授李建华教授及其研究团队研发针对脂肪细胞分泌蛋白FABP4的新型抗体,为代谢相关肝癌治疗开辟新方向。
理大应用生物及化学科技学系副系主任及教授李建华教授及其研究团队研发针对脂肪细胞分泌蛋白FABP4的新型抗体,为代谢相关肝癌治疗开辟新方向。
李建华教授及其研究团队发现,脂肪肝患者血清中FABP4浓度显著升高,证实其促进肝癌生长的关键作用。

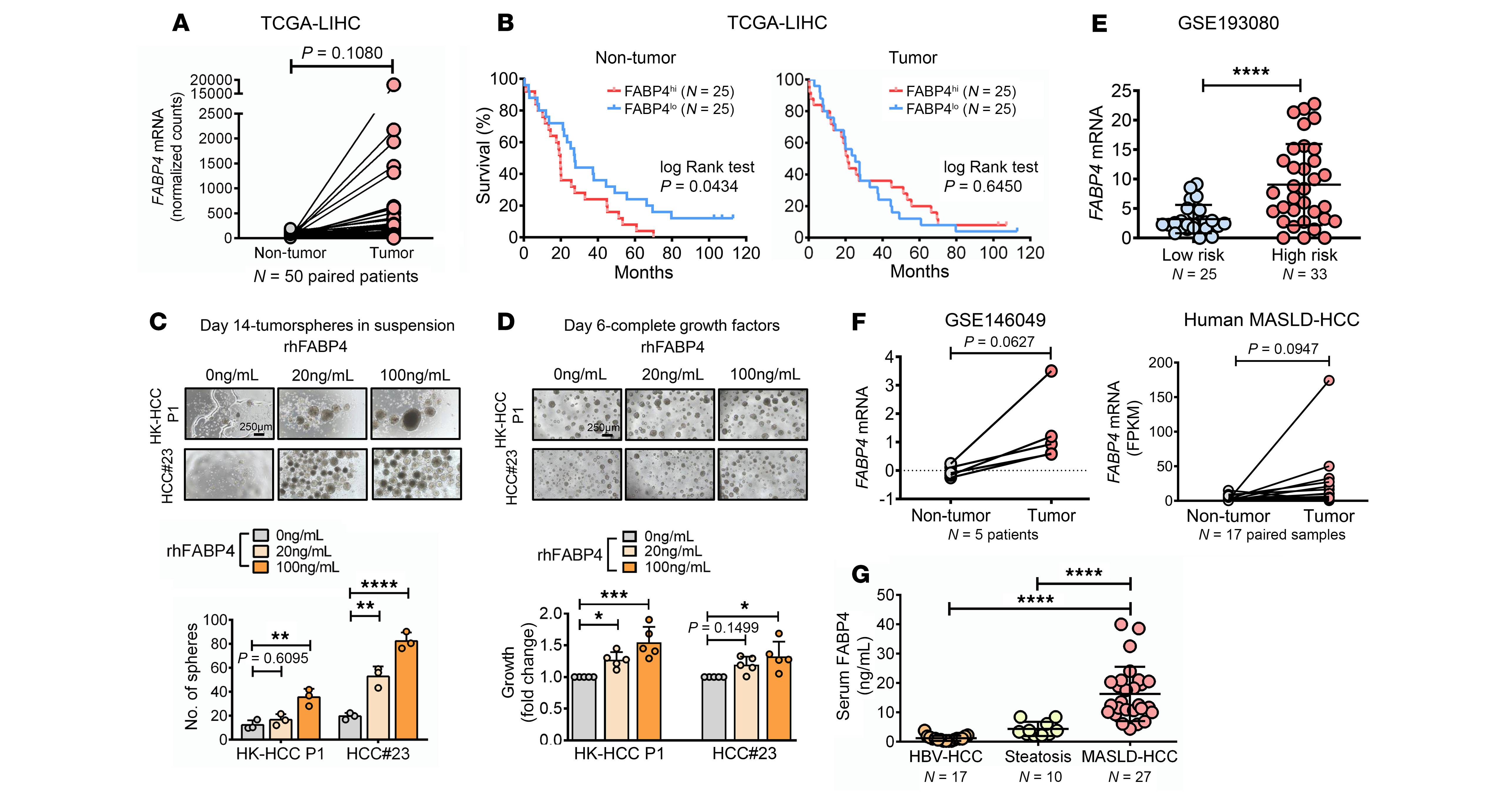
肝癌是全球三大最致命癌症之一,而与代谢功能障碍有关的肝癌近年愈见普遍。香港理工大学(理大)的研究团队发现了一种由脂肪细胞分泌能促进癌症生长的蛋白质,并成功研发中和该蛋白质的新型抗体,在抑制癌进展方面取得重要进展,研究成果已发表于国际期刊临床研究杂志》(Journal of Clinical Investigation

代谢功能障碍相关脂肪肝病(MASLD,俗「脂肪肝」)现已影响全球约四分之一的人口,是引发肝癌的重要风险因素之一。患者的脂肪细胞会引发胰岛素阻抗及慢性炎症并导致肝脏内过量脂肪积累,最终损害肝脏功能,甚至演变成肝癌然而,目前针对脂肪肝所致肝癌的治疗选择有限,现有免疫疗法疗效未如理想。

理大应用生物及化学科技学系副系主任及教授李建华教授及其研究团队的一项突破性研究发现,脂肪细胞分泌的一种名为脂肪酸结合蛋白4FABP4)的蛋白质,促进肿瘤快速生长的关键。透过质谱分析,团队确认脂肪肝引发肝癌患者的血清中,FABP4浓度均显著升高。进一步研究显示,FABP4会启动细胞内一连串促进增殖的讯号机制,令癌细胞加速增殖与生长

李教授的团队成功研发了一种能够中和FABP4单克隆抗体抗体有效抑制FABP4驱动癌症干细胞的增殖同时增强免疫细胞对抗癌症。

李教授表示:「这种针对FABP4的中和抗体,在抑制肿瘤生长和激活免疫细胞方面展现巨大潜力,为现有的免疫治疗提供辅助策略。我们的研究结果显示,干预脂肪细胞分泌的FABP4,有望成为治疗脂肪肝诱发肝癌的新方法。」

李教授续指深入了解脂肪组织分泌的 FABP4 对肝癌细胞的影响,有助阐明肝癌的发病机制,特别是在肥胖者身上。针对相关讯号通路进行干预,可为对抗这种恶性疾病提供有效方法。

李教授相信, 随着这项基于脂肪细胞分泌物的免疫方案日渐成熟,未来有望为「脂肪肝」病患者带来更多治疗选择。他指:「若能于临床层面验证其疗效,将为不少相关患者带来新希望。」

是项研究由中华人民共和国香港特别行政区政府创新科技署的创新及科技基金资助。目前,理大已就所研发的抗体申请了非临时专利,并正持续提升其结合亲和力,以促进未来临床应用。

******

您的浏览器不是最新版本。如果继续浏览本网站,部分页面未必能够正常运作。

建议您更新至最新版本或选用其他浏览器。您可以按此连结查看其他相容的浏览器。